| নং | শিরোনাম | সেবার ধাপ | কার্যকলাপ |
|---|---|---|---|
| | |||
| ১ | বীর মুক্তিযোদ্ধা সম্মানী ভাতা বিতরণ | দেখুন | |
| ২ | বিধবা ও স্বামী পরিত্যক্তা দুঃস্থ মহিলা ভাতা | দেখুন | |
| ৩ | প্রতিবন্দী ছাত্রীদের জন্য উপবৃত্তি ভাতা | দেখুন | |
| ৪ | অসচ্চল প্রতিবন্ধী ভাতা | দেখুন | |
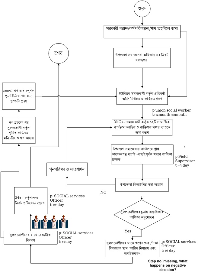
| ৫ | পল্লী সমাজসেবা কার্যক্রমের আওতায় সুদমুক্ত ঋণ বিতরন কার্যক্রম | দেখুন | |
| ৬ | বয়স্ক,বিধবা ভাতা | দেখুন | |
| ৭ | এসিডদগ্ধ ও প্রতিবন্ধীদের পুনর্বাসন কার্যক্রমের আওতায় ক্ষুদ্র ঋণ | দেখুন | |
| ৮ | পল্লী সমাজসেবা কার্যক্রমের আওতায় সুদমুক্ত ঋণ | দেখুন | |
| ৯ | এসিডদগ্ধ ও প্রতিবন্ধীদের পুনবার্সন কার্যক্রম | দেখুন |